活动详情
重构人力资源服务模式
第一期亚太人力资源服务“帅才班”
邀请函
人力资源服务业经历40多年发展,开辟出无限广阔的天地,摸索出中国特色的行业发展道路。这一路的探索发展,让“滴水”聚成“涓涓溪流”;“溪流”冲破重重阻隔,历经千辛万苦汇成“江河”、“湖泊”,以“海纳百川”精神,形成了人力资源服务业的“海洋”,创立出人力资源服务这一新兴的产业。
中国人力资源服务产业的形成和发展,也带来了一个新课题,行业的人才明显不足,尤其是“领军”、“统帅”人才缺乏,真如古人所云:千军易得,一将难求!
盛况空前、刚刚闭幕的第一届全国人力资源服务业发展大会,为人力资源服务业高质量发展吹响了新的号角,将以”实施就业优先战略、人才强国战略和乡村振兴战略”为引领,着力构建高标准人力资源市场体系,加大人力资源服务业高层次人才培养力度,提高从业人员专业化、职业化水平,帮助人力资源服务机构驶上“新时代、新动能、新发展”的高质量发展轨道,更好服务和协同实体经济、科技创新、现代金融发展,成为高质量发展的有力支撑。
为推动人力资源服务行业从更高的视角、更远的思考、更深的洞察,促进人力资源服务机构培养更多高层次人才,加快数字化转型、跨界融合的步伐,我们特别邀请到余兴安、杨伟国、高勇、王桂生、王璞和聂有诚等6位专家,在北京举办以“重构人力资源服务模式”为主题的第一期亚太人力资源服务“帅才班”(帅才是指能统帅全军具有杰出指挥才能的人),诚邀您的参加。有关事宜如下:
一、时间、地点
时间:9月4-5日,两天
地点:北京市
二、研修主题
重构人力资源服务模式
三、主办单位
北京人力资源服务行业协会、人立行-亚太人才服务研究院
四、邀请对象
全国各地人力资源服务、劳务派遣、人才交流和职业介绍等服务机构董事长、总经理等;企业人力资源总监、总经理。
五、报名截止时间及限额
报名截止时间:8月27日(或报满截止)
计划招生名额:50名
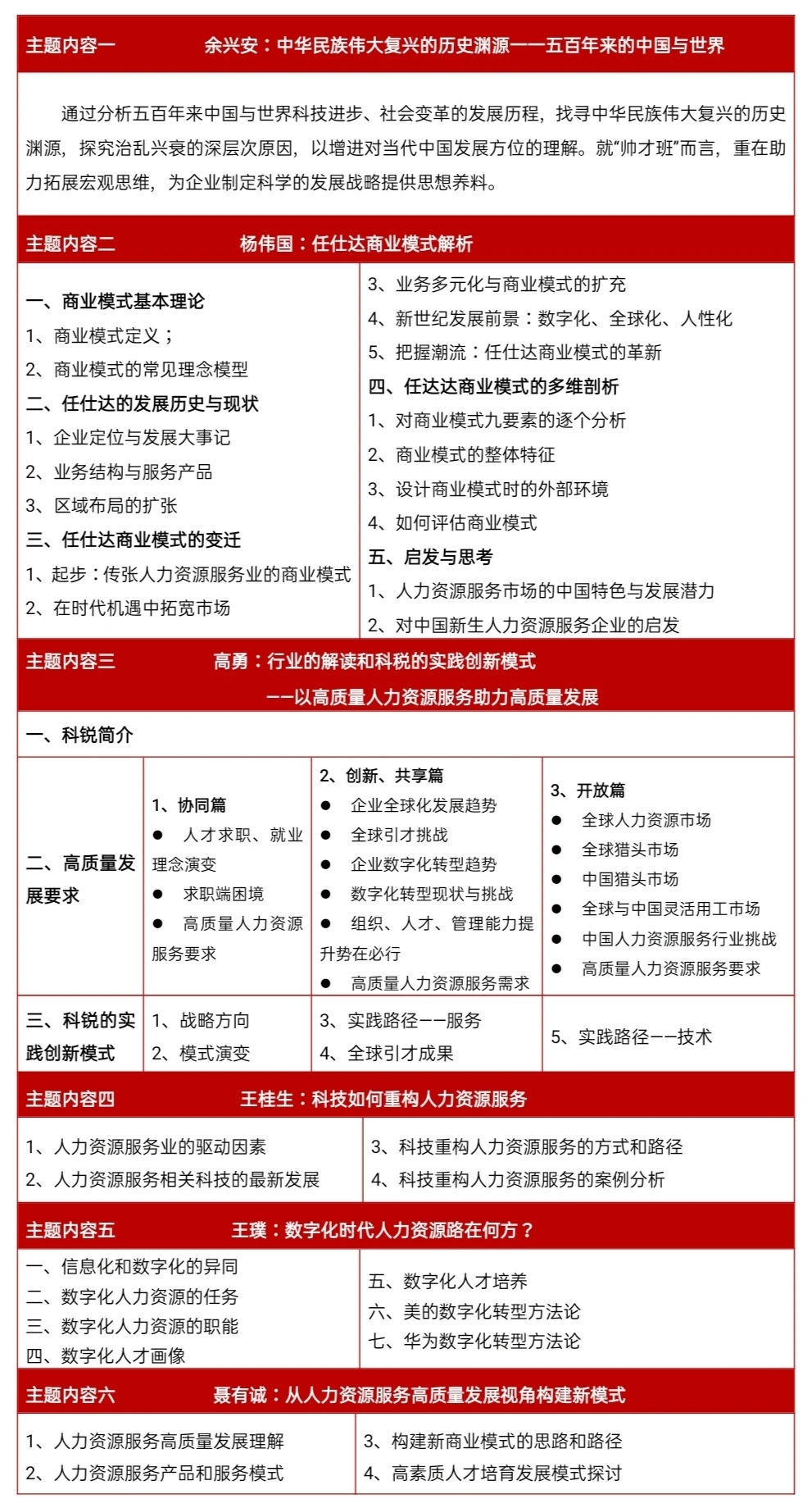
六、研修内容

七、讲师简介

八、研修费用
标准价:9800元/人(含研修费、会议室租用费、研修期间午餐费、资料费等,住宿费自理)
优惠价一:8月20日前到款7900元/人
优惠价二:会员单位优惠价7800元/人
优惠价三:三人以上团队价7800元/人(集团及子公司)
九、报名联系人
苑老师 13718931400(同微信,添加时请备注“帅才班咨询”)
孙老师 18611023018
十、付款方式(付款时请备注“帅才班+姓名”)
(一)公户-银行转账
单位名称:北京人力资源服务行业协会
帐号:01090369200120105227787
开户行:北京银行安定门支行
(二)个人-支付宝

十一、会议酒店
酒店名称:北京长峰假日酒店(北京市海淀区永定路66号)
住宿协议价:假日双床房650元/间(含早),豪华大床房700元/间(含早)
温馨提示:
1、学员也可自行预定会议周边酒店;
2、因会议高峰,酒店要求8月20日之前必须提交住宿名单,8月20日之后报名不保证有房间,若自行订该酒店房间,则不享受协议价且不含早餐;
3、离店时与酒店结算,由酒店开据发票。
第一期亚太人力资源服务“帅才班”工作小组
2021-8-14
